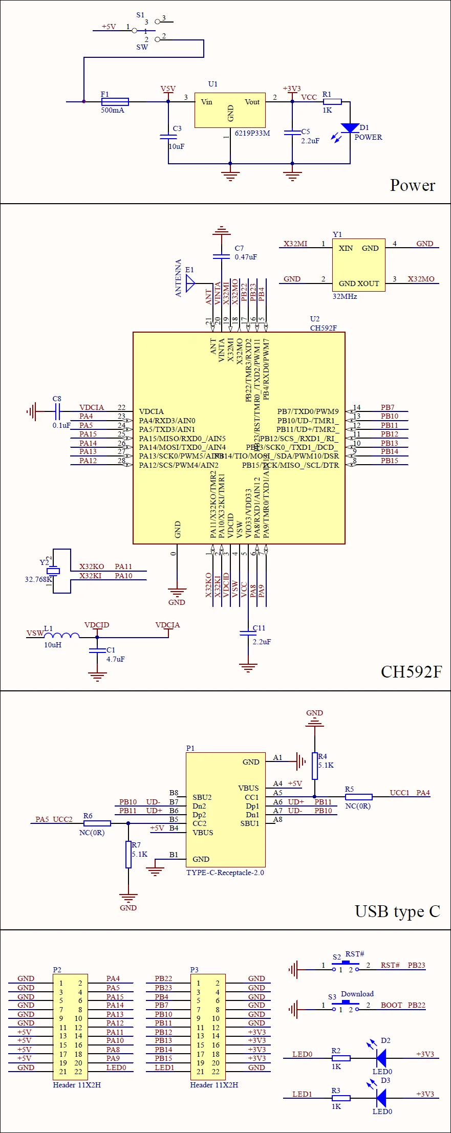
1. OverviewThis evaluation board is based on the CH592 and made according to the following schematic. CH592 is a 32-bit RISC microcontroller integrated with BLE wireless communication. It integrates 2Mbps Bluetooth® Low Energy communication module, full-speed USB host and device controller and transceiver, segment LCD driver module, SPI, 4 UARTs, 12 ADCs, touch-key detection module and other rich peripheral resources.
CH592X:
CH592F:

6. DocumentationDatasheet: https://www.wch-ic.com/downloads/CH592DS1_PDF.html